Conditions d’achèvement
Niels Bohr (1885-1962)

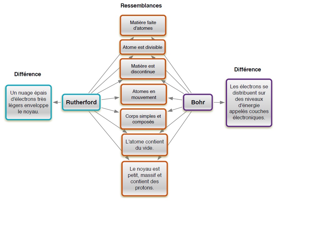
Le modèle atomique - selon Bohr
- Les électrons doivent se distribuer sur des niveaux définis d'énergie appelés couches électroniques.
Comparaison entre le modèle de Rutherford et celui de Bohr
