Tamaño de fuente
A-
A
A+
Color del sitio
R
A
A
A
Salta al contenido principal
Para continuar usando este sitio web, debe aceptar nuestras políticas:
Conditions d'utilisation
Politique de confidentialité
Continuar
x
Panel lateral
Página Principal
Calendario
RÉCIT
Après-cours
Más
Buscar por todo el sitio
Buscar
Cerrar
Realizar búsqueda
Selector de búsqueda de entrada
Español - Internacional (es)
English (en)
Español - Internacional (es)
Français (Canada) (fr_ca)
Français (fr)
En este momento está usando el acceso para invitados
Acceder
Moodle FGA FP
Página Principal
Calendario
RÉCIT
Après-cours
Expandir todo
Colapsar todo
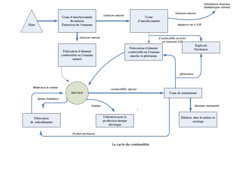
Extraction de l'uranium et sa préparation (schémas)
16 - Montérégie
Sciences et technologie
SCP 4010-2
Risques, conséquences et avantages du nucléaire
Extraction de l'uranium et sa préparation (schémas)
Abrir índice del curso
Requisitos de finalización
Marcar como hecha
Última modificación: domingo, 14 de abril de 2013, 15:15
Actividad previa
Fabrication du combustible nucléaire (animation flash)
Ir a...
Ir a...
Exprimer vos attentes face au cours de SCP-4010
Forum des nouvelles
Glossaire atomique et nucléaire
Annonces
Des Grecs anciens au modèle actuel simplifié
Présentation PowerPoint sur l'évolution du modèle atomique
Affiche du casse-tête fait en classe
Lecture et exercices à faire dans le cahier
Exercice d'association
Réponse exercice d'association
Quiz sur l'évolution historique du modèle atomique
Prezi sur les modèles atomiques
Démocrite vs Dalton
Dalton vs Thomson
Thomson vs Rutherford
Rutherford vs Bohr
Bohr vs Chadwick
Réponses ressemblances et différences
Lecture et exercices à faire dans le cahier
Quiz sur les ressemblances et les différences
Présentation PowerPoint sur le tableau périodique
Vidéo de 16 min qui présente le tableau périodique
Lecture et exercices à faire dans le cahier
Quiz sur le classement du tableau périodique
Tableau pédiodique fourni à l'examen
Affiche du tableau périodique avec des exemples imagés
BrainPOP sur le tableau périodique
Comment établir la fiche d'identité d'un élément
Fiches d'identité des 20 premiers éléments
BrainPOP sur l'atome
Lecture et exercices à faire dans le cahier
Quiz sur les renseignements fournis par le tableau périodique
BrainPOP sur les isotopes
Définition et exemples
Notations des isotopes
Corrigé - Notations des isotopes
Lecture et exercices à faire dans le cahier
Exercices en ligne sur les protons, électrons et neutrons
Quiz sur les isotopes
Quelques utilisations d'isotopes radioactifs
Notation des isotopes et masse moyenne
Comment calculer la masse atomique moyenne
Lecture et exercices à faire dans le cahier
Exercices en ligne sur l'abondance relative
Quiz sur le calcul de la masse atomique
Quand la matière se transforme
Changements Physiques
Vidéo BrainPOP sur les phases de la matière
Le plasma : le 4e état de la matière
La supramolécule : l'autre 4e état de la matière
Changements chimiques - Fiche à remplir
Réponse - Changements Chimiques
La photosynthèse
Les trois types de changement
Lecture et exercices à faire dans le cahier
Quiz sur les types de changement
Bonus : La classification de la matière
La radioactivité dans le quotidien
Tableau à compléter à l'aide de l'animation
De l'atome à la radioactivité
Zones de texte à compléter à l'aide de l'animation
Quiz interactif sur la radioactivité
La fission en animation flash
La fusion en animation flash
Lecture et exercices dans le cahier
Quiz radioactivité, fission, fusion
Lecture et exercices à faire dans le cahier
Théorie sur le défaut de masse et l'énergie
Diagramme à compléter en lisant la théorie
Devoir sur le défaut de masse
Quiz en ligne (10 Vrai ou Faux)
Quiz sur le défaut de masse
Diagramme à remplir
Diagramme à remplir- corrigé
Animation: Pénétration des rayonnements dans la matière
Les différents rayonnements
Affiche sur les rayonnements
Lecture et exercices à faire dans le cahier
Quiz sur les caractéristiques des rayons α, β, γ et χ
Le compteur Geiger-Müller
Réseau de concepts - Unités de mesure des rayonnements
Le becquerel (animation flash)
Le sievert (animation flash)
Le gray - exemples
Le gray - d'autres exemples
Lecture et exercices à faire dans le cahier
Quiz sur les unités de mesure des rayonnements
Théorie sur la demi-vie
La demi-vie (animation flash)
Lecture et exercices à faire dans le cahier
Exercices en ligne sur la demi-vie
Quiz sur la demi-vie
Théorie et explications
Exemples, résumé et exercices
Radioactivité : réactions nucléaires
Lecture et exercices à faire dans le cahier
Quiz sur les équations de désintégration nucléaire
Document à remplir pour faciliter l'étude
Document - réponses
Prezi sur les applications de la radioactivité
Les applications de la radioactivité
Information écrite au tableau
Applications de la radioactivité (faites par les élèves)
Entrevue audio sur le poison radioactif idéal
L'irradiation des aliments selon Santé Canada
L'irradiation des aliments selon l'union des consommateurs
Quiz sur les utilisations de la radioactivité
Bombardement de Hiroshima (vidéo de YouTube)
Rappel des concepts préalables (à remplir)
Rappel des concepts préalables (réponses)
Tableau comparatif des deux bombes (à remplir)
Tableau comparatif rempli en version PPoint
Tableau comparatif (réponses)
Lecture et exercices à faire dans le cahier
Quiz sur les bombes A et H
Présentation sur les centrales
Document à compléter
Document à compléter (corrigé)
Fonctionnement d'une centrale hydroélectrique
Fonctionnement d'une centrale nucléaire (flash)
La turbine et l'alternateur (flash)
Activité interactive sur l'énergie nucléaire
Lecture et exercices à faire dans le cahier
La réaction en chaîne
Document à remplir à l'aide du cahier
Lecture et exercices à faire dans le cahier
Tableau comparatif de différents réacteurs
Lecture et exercices à faire dans le cahier
Avantages et inconvénients de la fission et de la fusion
Document à remplir
Corrigé du document
Lecture et exercices à faire dans le cahier
Pour en savoir un peu plus...
Fabrication du combustible nucléaire (animation flash)
Cycle du combustible nucléaire (explications détaillées des schémas ci-haut)
Affiche sur le traitement du combustible usé
Vidéo : Que faire des déchets radioactifs?
Vidéo : Le stockage souterrain de déchets radioactifs
Vidéo : La santé responsable
Vidéo : Gérer le risque des déchets nucléaires
Gérer le risque - à imprimer et à compléter
Document à remplir
Corrigé du document
Plan de recherche - à compléter
Guide de rédaction du travail de recherche
Page titre - à modifier
Comment rédiger une bibliographie?
dechets-radioactifs.com
laradioactivite.com
cea.fr
Site web : Chercher pour trouver
Siguiente actividad
Cycle du combustible nucléaire (explications détaillées des schémas ci-haut)